Ana İçerik

Akademik Dergi Yayıncılığı Organizasyon Yapısı

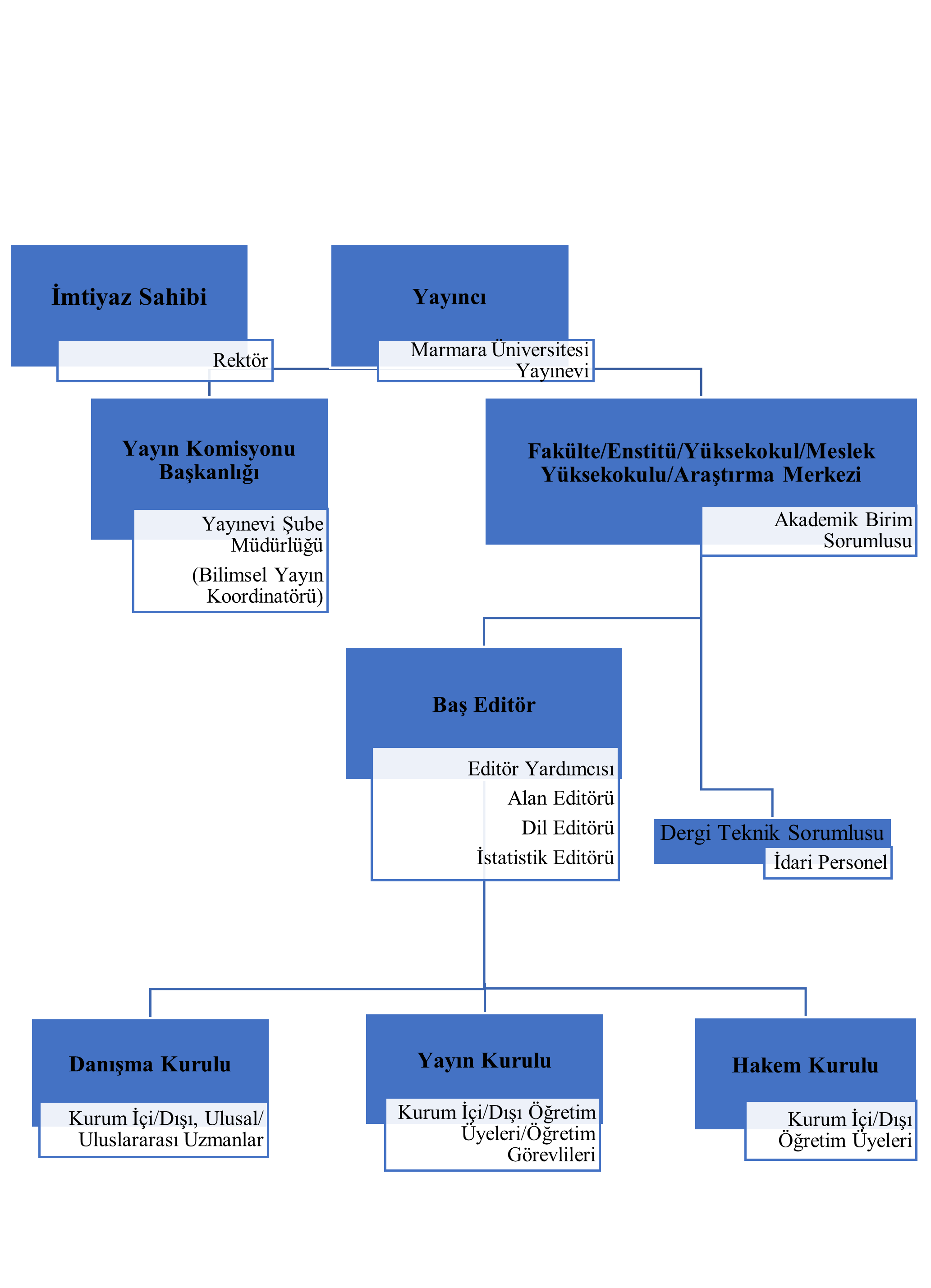
AKADEMİK DERGİ YAYINCILIĞI ORGANİZASYON YAPISI

dergi yayıncılığı organizasyon yapısı_resim_son.png (116 KB)


Bu sayfa Marmara Üniversitesi Yayınevi tarafından en son 26.03.2026 16:45:41 tarihinde güncellenmiştir.

HIZLI ERİŞİM