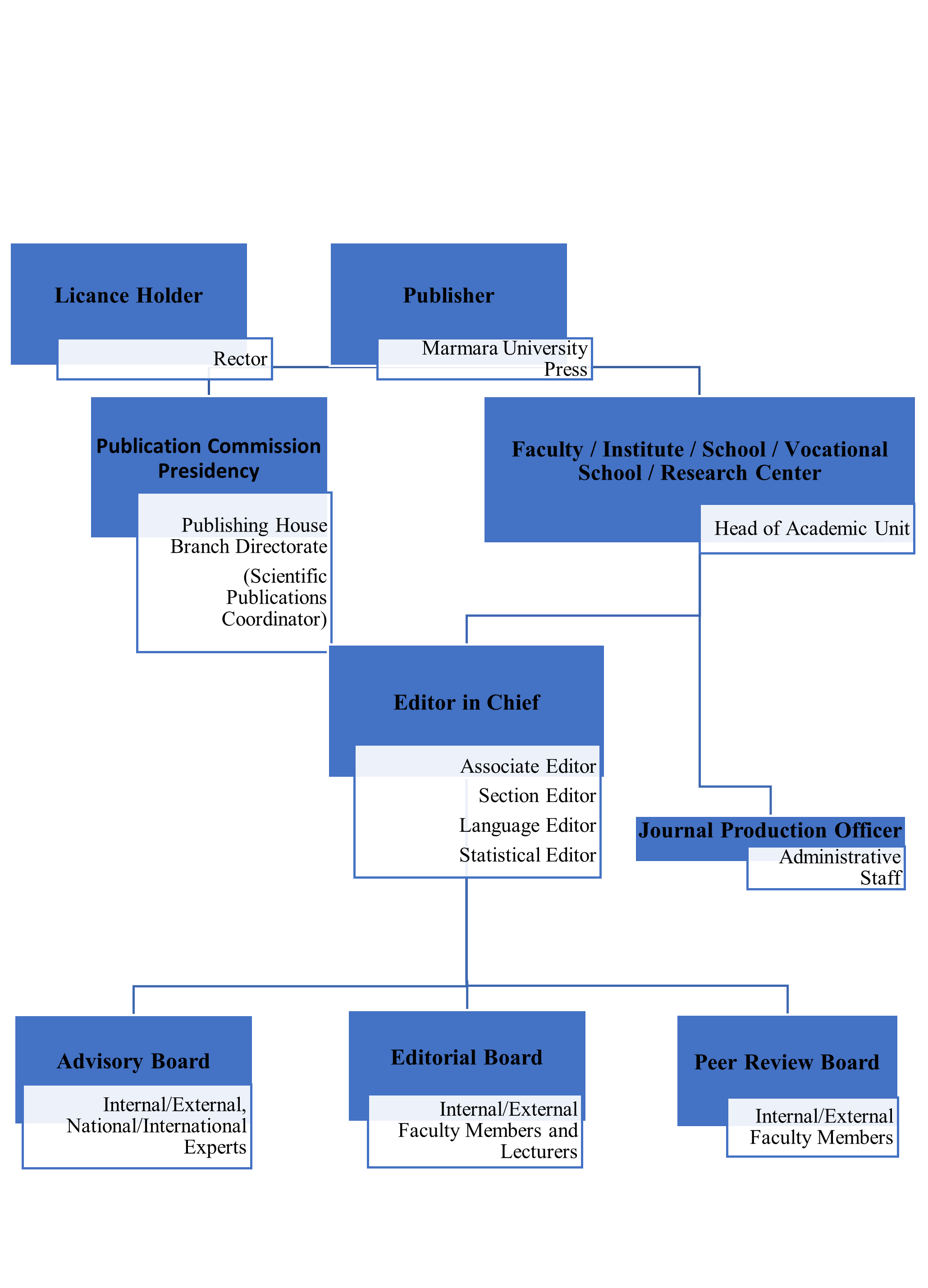
ORGANIZATIONAL STRUCTURE OF ACADEMIC JOURNAL PUBLISHING This page updated by Marmara Üniversitesi Yayınevi on 26.03.2026 16:45:41